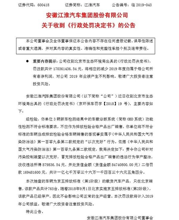
影响2019年业绩 江淮收到1.7亿行政处罚

近日,江淮汽车发布公告称,收到北京市生态环境局出具的《行政处罚决定书》,罚没款共计1.7亿元。被罚款的原因为:三辆新车检测结果中的车载诊断系统(简称OBD系统)功能性检测不符合标准要求,不应作为排放检验合格产品出厂销售,属于“以次充好”行为。

2019-07-08 | 出处: V讯网 | 责编: 陈斌

接棒翁运忠 魏文清出任东风雷诺副总裁

7月7日,据东风雷诺官方微信发布消息显示,经东风汽车集团有限公司推荐,东风雷诺汽车有限公司董事会确认,自7月7日起,魏文清接棒翁运忠出任东风雷诺汽车有限公司董事、常务副总裁,翁运忠去向何处暂不得知。

2019-07-08 | 出处: 盖世汽车 | 责编: 陈斌

科鲁格不再留任 7月18日宝马将任命新CEO

日前据路透社报道,当地时间7月5日,有消息人士表示宝马现任CEO科鲁格(Harald Krueger)宣布2020年4月任期结束之后将不再留任,而宝马董事会成员现年55岁的公司老员工Oliver Zipse将有望接任科鲁格,成为该集团新任CEO。科鲁格表示不会延长合同期,因此无需再讨论是否会续任一期首席执行官(一期为5年)。

2019-07-08 | 出处: 盖世汽车 | 责编: 陈斌

流通协会发布6月汽车消费指数 44.1消费需求下降

日前,中国汽车流通协会(以下简称:协会)发布2019年6月《汽车消费指数》称,2019年6月汽车消费指数为41.2,消费需求有所下降。预计7月份销量较6月份有所下降,市场表现平淡。

2019-07-08 | 出处: V讯网 | 责编: 陈斌

效仿中国 欧洲欲投1000亿欧元建立本土电池产业

在过去的几个月中,欧盟委员会副主席马洛斯·塞夫科维奇Maros Sefcovi所领导的一个政府官员团体与制造商、开发银行以及商业贷款机构进行了磋商,讨论投资超过1000亿欧元,打造一个锂离子电池供应链,从而为电动汽车提供动力。

2019-07-08 | 出处: 汽车之家 | 责编: 陈斌

    1... 上一页 449450451452453454455456457458459 下一页 537

陈斌

v讯网编辑

文章 2682

最近文章

营收破千亿!极氪科技的“好戏”才刚刚开始

2025-03-24

阿维塔07斩获寰球年度车大奖,第十一届寰球汽车年度盛典成功举办

2025-01-15