上交所4次问询亿华通之思考:中国汽车产学研企业应该怎么走?
迄今为止,亿华通已经接受了上海证交所的3轮问询。在此前3轮问询中,上海证交所围绕针对交付客户未使用或较少使用所采购车辆问题、相关风险是否充分披露等问题对亿华通IPO进行了相关问询。尽管问询问题各不相同,但都隐隐约约透露出上交所对亿华通登陆科创板存在疑问。
2020-03-12 | 出处: 汽车预言家 | 责编: 陈斌
3月11日,汽车预言家从相关渠道获悉,目前准备科创板IPO的亿华通正接受上海证交所的第四轮上市问询。
迄今为止,亿华通已经接受了上海证交所的3轮问询。在此前3轮问询中,上海证交所围绕针对交付客户未使用或较少使用所采购车辆问题、相关风险是否充分披露等问题对亿华通IPO进行了相关问询。尽管问询问题各不相同,但都隐隐约约透露出上交所对亿华通登陆科创板存在疑问。
作为国内产学研的代表企业,首家冲刺科创板的氢能企业,亿华通自成立以来就受到外界关注,市场也一直在用各种视角揣测亿华通的真实实力,也时刻在关注这家产学研企业的发展情况。
亿华通科创板IPO四轮问询背后释放了怎样的信号?亿华通所代表的中国氢能源产业现阶段面临的问题是什么?汽车行业产学研企业究竟应该如何发展?国际市场氢燃料发展是怎样的情况?汽车预言家连线相关资本人士,解读亿华通科创板IPO四轮问询背后的中国氢能汽车产业发展。
亿华通的3次被“问询”
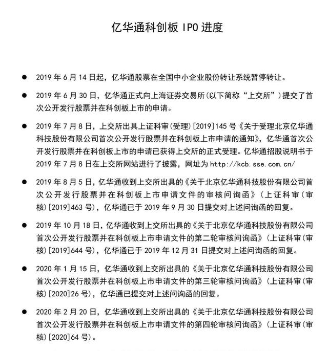
3月11日,汽车预言家从相关渠道获悉,中国氢能源第一股亿华通正在就科创板IPO对上交所问询做出相应答复。目前可知的细节是,亿华通于2020年2月20日,收到上交所的第四轮问询函。

这并不是亿华通科创板IPO过程中经历的第一次问询。根据汽车预言家目前掌握的资料显示,在此次第四轮问询之前,亿华通分别在2019年8月5日、2019年10月18日、2020年1月15日接受了上交所的三轮问询。
在距离最近的第三轮问询中,上交所对亿华通多个方面的经营情况产生了质疑。
----在营收增速方面:
上交所质疑相关终端用户在补贴滑坡前提前批量采购氢燃料车,以致当前车辆使用率较低,亿华通营业收入存在虚高迹象。
以亿华通大客户光荣出行所采购车辆的使用状态为例。2018年向中通客车采购了100辆安装了亿华通发动机的物流车。然而,截至2020年1月,其物流车基本未投入业务使用,光荣出行提前购买的迹象明显。如果按照2018年亿华通发动机销售数量303台计算,那么仅光荣出行采购的100辆物流车已经占到了其年销量的30%,亿华通2018年的营业收入存在一定虚高迹象。

----在疑似关联交易方面:
上交所质疑亿华通与终端用户水木通达拥有共同的股东(水木愿景)属于疑似关联方。据了解,2017年以来,水木通达累计向不同整车厂购买燃料电池团体客车140辆,而这140辆客车所用燃料发动机皆来自亿华通。
根据天眼查数据,可以很明显的看出南宁水木愿景创业投资中心(有限合伙)是亿华通和水木通达的共同股东,而水木通达则是亿华通的大客户之一,双方之间发生的交易是否公允合理自然打上了问号。
----在签字律师独立性方面:
目前上交所查实的证据有:2016年4月28日,亿华通律师孙士江向宋海英(亿华通董事、副总经理、财务负责人)转账2万元,备注为“股票款”。同日,孙士江配偶闫某控股的财富公司向宋海英转账18万元。2017年11月,孙士江再次向宋海英转账24.6万元。签字律师和亿华通董事之间的资金往来,被上交所认为亿华通律师存在股权代持可能性。
此外,还有交付客户未使用或较少使用所采购车辆问题、相关风险是否充分披露等问题,都引发了上交所的关注。
值得注意的是,这并不意味着上交所对亿华通上市科创板区别对待。汽车预言家观察到,自2019年一二批科创板上会通过后,后续的上会问询愈发频繁,像亿华通这样被问询4次的企业并不在少数。
已经成为行业龙头的亿华通为什么如此努力的向科创板靠近?针对这一问题诸多分析人士向汽车预言家标示,尽管成为氢能源行业排名靠前的企业,但在光环背后反应的问题还是要实现自我造血功能,又一个正常的盈利运转能力。
用接近亿华通相关人士的原话来讲:“作为科技类技术研发企业,亿华通和其他科技创新研发类企业一样,不打造一个盈利运转模式是不可能的。”据该人士介绍,2016年至今,亿华通多次实施定向增发,融资上亿元。但即便如此,亿华通的现金流仍不充裕。
资料显示,2016、2017、2018、2019四年亿华通的现金流量净额分别为-0.80亿、-1.69亿元、-0.78亿和-2.03亿元;相同周期内,亿华通应收账款和存货金额四年分别为1.23亿元、3.65亿元、5.3亿元和5.82亿元。
相关行业人士表示,研发型企业最大的问题在于投入产出的失衡,对于氢能源行业更是如此。对于亿华通这样的企业而言,如果短期内不能承受巨额研发支出带来的财务压力,那么很难在接下来的市场竞争中活下来。
“这是此次亿华通谋求科创板IPO的原动力,尽管上交所进行了四次问询,但为了增强融资能力,亿华通转场科创板是意料之中。”
此前华夏时报总编辑水皮接受预言家采访时也曾表示,由于科创板主要是为我国高新技术领域的领先企业提供资本市场服务,而新三板更具普适性。“肯定会有部分企业经过一段时期的发展,从较为基础的市场向更适合自身发展的市场跃升。”但科创板考验的是硬核科技以及市场竞争力,有多少企业能够满足硬核科技的要求,还需要打个问号。
国内汽车产学研重点孵化企业
亿华通是孵化于清华大学的氢能源动力电池企业,在短短几年内,便联手北汽福田打造出了首款氢燃料电池物流车,此前还拿下了冬奥会燃料电池大巴的开发项目。被行业称之为“燃料电池先行者”。
根据工商资料,亿华通成立于2012年;2016年,亿华通正式挂牌新三板;2019年7月,正式宣布冲刺科创板。

亿华通的成立,充满了学术孵化的背景。相关资料显示,2012年科技部、北京市政府及清华大学共同支持成立了亿华通。该公司同时也是清华大学节能与新能源汽车工程中心的产业化实体、中国电动汽车百人会的发起单位之一。
有接近亿华通方面的人士透露,除了工商资料中体现的投资方之外,亿华通背后有着强大的学术资源背景。在此前的媒体报道中,国内氢能源研究的相关权威专家都曾为亿华通站台。

据相关媒体不完全统计数据,亿华通已经是目前行业内最大的燃料电池发动机系统供应商。
资料显示,2016—2018年,亿华通分别实现燃料电池发动机系统销售76台、192台和303台,同时期全国氢燃料电池汽车的销售数量分别达到629辆、1272辆和1527辆。目前最新资料显示,2019年,亿华通实现主营业务收入5.42亿元,较上年同期增长了47.19%。燃料电池发动机系统实现销售数量498套,占主营业务收入比重88.74%。
相关统计显示,目前国内氢能源动力系统中,至少有50%以上的份额被亿华通占据。
产学研企业发展目标:向市场看起
在汽车预言家的采访中,相关分析人士表示,亿华通是高校产业化实体的实践,在汽车行业中也是为数不多的产业化实体企业。关注亿华通,更多的是关注高校汽车行业尖端技术研究市场化的路径。
行业人士表示,长期以来高校教育一直是重论文,轻研究,成果零散,难以和市场进行有效对接整合。在汽车行业,相关高校的研究成果和市场联系不够。亿华通整合了清华大学的研究资源,是一个研究成果产业化的优秀企业。
实际上,亿华通所走的高校研究产业化道路也是氢能源发展较为领先的美、日走过的路径。

以日本为例,日本素来十分重视科研成果的转化工作,为尽量缩短科研成果从实验室走进工厂的时间,日本政府一方面设立一些特殊机构,在科研成果和企业间牵线搭桥;另一方面,还制定了各项政策和法律,鼓励企业开发应用新科技成果。
在氢燃料相关技术方面,早在1995年,东京大学就开展了相关的前瞻性技术研究。进入21世纪以来,多项的研究成果已经和丰田等日本汽车制造企业达成合作,应用于市场。
分析人士指出,氢能源是一个新鲜产物,在国外也没有较为成熟的商业模式。国内进行研究占位和常规的产业化探索无可厚非,但必须要向市场看齐。
汽车预言家梳理发现,迄今为止,《国家创新驱动发展战略纲要》《能源技术革命创新行动计划(2016-2030年)》《中国制造2025》《汽车产业中长期发展规划》均明确了氢能与燃料电池产业的战略地位,这或许也是亿华通得以发展的深层次原因。
有接近亿华通的人士认为,政策导向对亿华通起到了重大的影响。从某种角度来看,亿华通还缺乏市场化的基础,目前更多的发展在于政策的引导,以及产学研转化的合规性。
氢能源产业化 不能走纯电动老路
汽车预言家梳理发现,自2019年将“推动加氢设施建设”写入政府工作报告以来,目前国内至少有36个地方(省市级)出台了扶持氢能和燃料电池产业的相关政策。
显然,作为重要的新能源战略,氢能的地位在不断提高,但热词另外一个不得不忽略的问题是,高补贴仍然是目前氢燃料电池产业活下去的依赖。
多位分析人士对汽车预言家表示,在电动汽车补贴大幅退坡之时,氢燃料电池车补贴力度却非常强劲:2015年至2018年,除燃料电池车以外,其他新能源车补贴退坡20%;2019年3月到6月的过渡期,电动车车补退坡40%,而燃料电池车维持0.8倍补贴,过渡期后的政策尚未公布。

这一切和电动车开端时期非常相似。资料显示,2009年,“十城千辆”计划发布,由此拉开电动车行业发展序幕。2010年,新能源作为战略新兴产业,首次在两会被提出;2012年,各项补贴政策陆续推出,国家电网等开始进入充电基础设施建设领域。
不少分析人士认为,如果没有政策补贴,中国纯电动汽车不会有现在的规模;但也正是补贴,使得中国纯电动汽车患上了政策依赖症。
不过摆脱燃料电池补贴并不容易。此前就有相关企业负责人在“两会”期间提出要继续补贴燃料电池汽车。
有分析人士直言:根据过往经验,诸多依靠补贴生长起来的新业态,高度依赖补贴。一旦补贴退坡,昔日繁荣很快就会哀鸿遍野。“氢能的发展不能重走电动汽车的老路。”
资料显示,根据此前发布的氢能源发展《技术路线图》,到2020年我国氢燃料电池汽车的规模将达到5000辆,2025年10万辆。对于百万辆氢燃料电池汽车目标,则要到2035年才能实现。
这一目标的实现,显然还需要时间的沉淀。
