众泰汽车三年例证:“借壳上市”换回了今天连续的警示函!
对于众泰汽车再一次收到浙江证监局警示函,外界几乎习以为常,毕竟,众泰汽车2020年的一系列事件已经将它的信誉消磨殆尽。而这样的结果并不是偶然,或许三年前的“借壳上市”已经注定了众泰的今天。
2020-11-11 | 出处: 汽车预言家 | 责编: 王妮

作者 | 王一萍
● ● ●
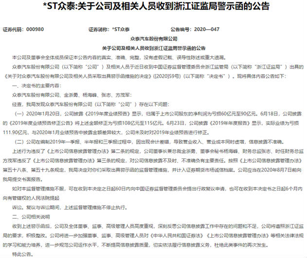
11月9日晚,众泰汽车的一封公告显示,公司及相关人员收到中国证劵监督管理委员会浙江监管局(简称“浙江证监局”)警示函。经查,浙江证监局发现众泰在控股股东铁牛集团非经营性占用众泰资金以及收购捷孚传动科技有限公司资产事项中均存在未按规定披露信息的行为。
对于众泰汽车而言,浙江证监局的决定书再一次将其推入危机陷阱。据汽车预言家了解,众泰汽车在2020年的过程似乎有所不顺,除了众泰汽车及相关人员因部分信息披露不及时、不准确遭到证监会警示函外,其销量数据、财务报告也没有实现转折性发展。而当下,众泰汽车更是将接受相关部门的问询函、警示函等作为常态发展模式。
在极具挑战的2020年中,风雨飘摇的众泰汽车几乎很难在短时间中实现翻身。而这一结果的背后不仅是众泰汽车频频出现各种诚信问题,更为重要的是,早在三年前的借壳上市计划中,应氏夫妇利用汽车概念打开融资的方式就为众泰汽车的发展埋下了伏笔。
1、众泰汽车2020年深陷危机
在浙江证监局最新出具的决定书中,浙江证监局发现众泰汽车主要存在三大方面问题,涉及财务金额高达16.8亿元。对此,浙江证监局迅速对公司相关负责人员作出处理决定,并要求众泰于2020年11月20日之前向浙江证监局提交书面报告。

具体看来,一、截至10月末,控股股东铁牛集团非经营性占用公司资金余额逾3亿元,众泰汽车未按规定履行该事项的审议程序和信披义务。二、2020年6月23日,众泰2019年年报披露收购捷孚传动科技有限公司资产事项,累计支付资金13.8亿元。捷孚传动系铁牛集团关联方,该收购事项构成关联交易,公司未披露与捷孚传动的关联关系,且未按规定对关联交易履行审议程序和信息披露义务。三、上述13.8亿元收购款中,13亿元系从第三方拆入资金并多次循环支付累计产生,公司未真实披露资金支付情况。
由此可见,在众泰控股股东铁牛集团非经营性占用众泰资金以及收购捷孚传动科技有限公司资产事项中,众泰存在16.8亿资金使用是未按规定进行披露的。按照相关规定,该做法在上市企业中显然是不成立的,对于当下的众泰汽车更是当头一棒。

汽车预言家发现,众泰汽车收到浙江证监局警示函并不是首次事件。进入2020年,众泰汽车的各项举动开始得到各部门的详细监管。仅在四个多月前,*ST众泰就曾发布公告称,其于6月29日收到浙江证监局的《监管问询函》,要求众泰说明公司持续经营能力及风险、是否与公司关联方存在资金拆解情况、是否拖欠员工薪酬和社保等。就在浙江证监会履行监督责任的同时,深圳证券交易所也在6月29日向众泰下发年报问询函,要求*ST众泰对2019年年报中不合理的业绩进行说明,同时督促其提交有效可行的改进措施。
除了监管机构对众泰发送问询函件外,*ST众泰还曾发布公告称表示无法确认 2019 年度公司的销售收入、利润总额及归属于上市公司股东的净利润等财务数据的真实性、完整性和准确性,因此无法保证公司2019年年度报告内容真实、准确、完整、不存在任何虚假记载、误导性陈述或重大遗漏。
对于一个上市企业而言,众泰汽车今年几乎“收获”了最多来自监管机构的问询函。这对于2019年财报断崖式滑坡数据、大幅亏损的众泰汽车无疑是雪上加霜,对此,有评论者表示崛起于中国汽车鼎盛时期的众泰汽车正在以更快的速度跌落市场。
2、三年前借壳上市注定了众泰的今天
尽管众泰对目前发展困境的原因归结为外部环境变化,但实际上,很多汽车行业专家认为,众泰汽车只是铁牛的资本局中的一环,众泰当下的经营情况只是资本破局的一个体现。换句话说,在众泰汽车选择借壳上市时,就应该预料到今天的结果。
汽车预言家曾在《谁把众泰“炒到”了116亿元?》中报道,2016年金马开出116亿元的筹码借用兜售股份的形式来支付并购众泰的资金,从而完成借壳上市。但需要注意的是,当时金马股份的市值只有约32.74亿元,虽然被并购方众泰汽车资产比金马庞大,资产负债率在当时也达到了90%,且汽车主业发展思路也一直受到业界质疑,但最终还是完成这笔“病购”。
当时证监会还因应建仁夫妇与众泰汽车金浙勇的亲属关系发出问询,担心并购重组后众泰利用金马实现借壳上市。在收到证监会借壳上市疑问不到2个月,金马股份在2016年9月撤回申请文件,对并购方案作出大的调整,使铁牛集团顺利成为众泰汽车第一大股东及实际控制者。

汽车预言家在《众泰正式完成借壳上市 金马股东应氏夫妇“汽车圈钱术”》一文中提到,铁牛并购众泰的目的并非是将众泰放到资本市场发展,而是利用众泰汽车业务的概念,在资本市场做一个更大的融资平台,真正的受益者是金马、铁牛的大股东应氏夫妇。
当时曾有专业机构剖析称,公司一旦证券化后,不仅可以将资产负担和风险扔给上市公司,在获得控制权的同时上市公司股份还可以进行质押融资,这非但不会再占用大股东宝贵的资金,还可以为大股东提供融资抵押物。如此看来,众泰汽车只是应建仁资本游戏中的替罪羊,如今的困境也并不是经营不善导致的结果。
3、“借车套利”即将退出历史
从众泰汽车的上升式发展到如今的快速跌落,期间不过是三年的时间。而在汽车行业中,类似的例子并不在少数。目前看来,除了众泰汽车在接受各种问询、监督考验,力帆、海马、华泰等也都处于相应的发展危机中。
过去的很长一段时间中,华泰等车企都一致性的认为汽车产业的发展极具政策性,其能够在短时间中极具大量的资金,且能通过资金聚变实现产业技术的提升。但事实证明,这些企业的想法是荒谬的,仅获得资金并不能完全实现企业改革,反而因此加快企业的衰败速度。
据了解,不久前,*ST力帆控股股东力帆控股和公司参股公司力帆财务以及控股股东9家关联公司被重庆市第五中级人民法院裁定实质合并重整,将在股权结构、长期股权投资、业务开展等方面进行一系列变革,这对于力帆发展存在重大的不确定性。
即便如此,包括力帆在内的“危机车企”都必须面对现实,“借车套利”已经成为过去。在市场、政策、技术等越来越开放的形势下,汽车企业的发展必须以资金投入换取真实有效的产品技术发展,而不是一味的聚拢资本,这也是当下新企业发展的核心。
对于目前刚刚处于上升发展的恒大、宝能等车企,他们应该在看到众泰汽车发展历程的同时进行更加深入的思考,做汽车一定要以产品、技术为基础,扎扎实实的发展市场规模,否则看着利润大,规模大,但是风险也很大。
