众泰新能源破产
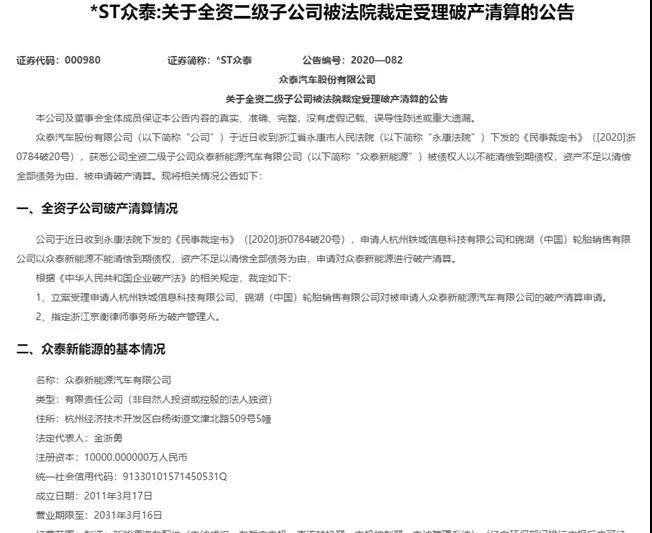
众泰新能源终于挺不住了。12月2日,众泰汽车发布公告称,众泰汽车股份有限公司于近日收到浙江省永康市人民法院下发的《民事裁定书》,获悉公司全资二级子公司众泰新能源汽车有限公司(以下简称“众泰新能源”)被债权人以不能清偿到期债权,资产不足以清偿全部债务为由,被申请破产清算。
2020-12-04 | 出处: 电动公会 | 责编: 王妮

众泰新能源终于挺不住了。
12月2日,众泰汽车发布公告称,众泰汽车股份有限公司于近日收到浙江省永康市人民法院下发的《民事裁定书》,获悉公司全资二级子公司众泰新能源汽车有限公司(以下简称“众泰新能源”)被债权人以不能清偿到期债权,资产不足以清偿全部债务为由,被申请破产清算。
众泰公告提及,众泰新能源为公司的全资二级子公司,进入破产清算程序后,如果众泰新能源后续因法定情形转为重整程序且公司作为重整投资人并促成众泰新能源重整成功,众泰新能源将成为公司重要利润来源,将对公司的持续经营和发展起到重要作用。
如果众泰新能源未转为重整程序最终被法院宣告破产,或虽转为重整程序但除公司以外的其他方作为重整投资人,则公司将丧失对众泰新能源的控制权,众泰新能源亦将不再纳入公司合并报表范围。
此外,众泰全资三级子公司杭州杰能动力有限公司、杭州益维汽车工业有限公司和浙江众泰汽车销售有限公司均被永康法院裁定破产清算。

众泰汽车曾是一家巅峰时期市值超380亿元的车企,如今总市值已不足30亿元,不到巅峰时期的1/10。早年的众泰汽车曾凭借着"皮尺部精湛的技术"而获得了一众消费者的喜爱,其中尤以T600和SR9最受欢迎。
但这般好景并没有一路延续下去,由于造车核心技术的缺乏,后期的众泰汽车遭受到口碑和销量上的雪崩式下滑,并且在国内排放要求切换至国Ⅵ的时候,因为无法满足国Ⅵ排放的要求,众泰汽车当前在国内大部分地区,甚至还处于无车可卖的尴尬局面。
数据显示,今年上半年,众泰汽车仅仅生产了574辆汽车,销量为1417辆。
众泰新能源走到破产清算也早有端倪,今年4月份,众泰新能源就曾因拖欠工资遭到员工维权,大批员工在杭州总部参与维权讨薪。随后,众泰回应6月底前结清2019年工资,公司运营正常后补发2020年工资。
除了员工工资外,众泰新能源同样拖欠供应商的货款,比如比克动力电池公司,曾向法院起诉众泰新能源子公司节能动力,要求对方支付货款并逾期付款违约金共计6.16亿元。
从2014年起,比克电池便成为众泰新能源的主力供应商。虽然在众泰新能源车大卖之时,比克电池也狠狠的赚了一笔,但随着众泰逐渐衰败,拖欠货款、工厂停工等原因,自2019年1月开始,比克电池便不再向众泰供货。
当然,除比克外,众泰新能源还拖欠宁波永信、湖南威孚汽车等多家供应商货款,且均在被执行过程当中,意味着仍未偿还。
