bZ4X预售22万元起 广汽丰田开启纯电新时代
在燃油车的时代,广汽丰田以高可靠性、高性价比著称,旗下车型汉兰达、凯美瑞等车型受到广大国人的追捧。而随着电气化时代的到来,汽车行业的发展方向由补贴、积分慢慢转向碳中和时,广汽丰田也有所行动,它会带给我们什么?给整个新能源行业带来怎样的震撼呢?
2022-04-29 | 出处: V讯网 | 责编: 谷博文
在燃油车的时代,广汽丰田以高可靠性、高性价比著称,旗下车型汉兰达、凯美瑞等车型受到广大国人的追捧。而随着电气化时代的到来,汽车行业的发展方向由补贴、积分慢慢转向碳中和时,广汽丰田也有所行动,它会带给我们什么?给整个新能源行业带来怎样的震撼呢?

为此,广汽丰田推出了首款e-TNGA纯电中型SUV bZ4X,4月28日晚,bZ4X正式开启预售,共推出5款车型,综合补贴后预售价为22.00万元-30.00万元,其中长续航版本车型的CLTC续航里程为615km。新车将采用销售新模式,实现更加透明、安心、便捷、高效的全新购车体验。

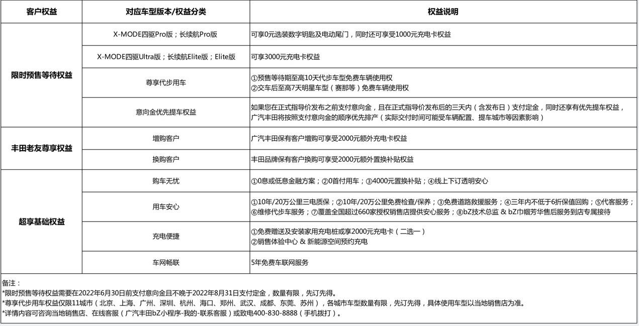
此外,在预售期间,广汽丰田还为车主提供了购车福利,提供了3000元充电卡权益,并有4000元置换补贴、0息或低息等金融方案,并免费赠送并安装充电桩或2000元充电卡。广汽丰田老用户换购、增购可享额外置换补贴或充电卡等权益。

广汽丰田bZ4X采用“Activity Hub”全新设计理念,在外观上实现了概念车100%还原,造型充满力量感和科技感。“垂头鲨”的造型极具攻击感,双色的前脸也让整体更有层次感,两侧的导风槽可以有效的降低车身的风阻系数。尺寸方面,车辆长宽高分别为4690/1860/1650mm,轴距为2850mm,后排空间长达1000mm。车尾采用了立体的设计,新车的后挡风玻璃采用前倾式的设计,顶部的扰流板较为运动。新车的尾灯采用贯穿式布局,两端有Y字形的灯组设计,尾部的中间采用了较大的凹槽设计。值得一提的是,顶配车型搭载太阳能充电板,在停车状态下能为动力电池及12V蓄电池充电,而在行驶状态下也能为12V蓄电池进行供电。

车内的设计具有科技感与未来感,中控台面使用了织布材质,突显了bZ4X的环保理念。悬浮式12.3中控液晶屏搭配造型独特的液晶仪表,集成了丰云悦享智行互联系统,内置了百度地图、在线影音、丰云悦享等功能,并支持语音控制、控制家电。此外,车辆还应用了包括手机无线充电、360°全景影像、流媒体后视镜在内的多种功能型配置。
安全配置方面,新车配备“TSS 3.0智行安全辅助套装”,拥有车道偏离警示系统(LDA)、预碰撞安全系统(PCS)、道路标识识别辅助系统(RSA)、车道循迹辅助系统(LTA)等主动安全智能驾驶辅助功能。
动力方面,新车有前驱版和四驱版车型可选择,其中前驱版车型搭载的是输出功率为150kW(204Ps)的电机;四驱版车型搭载的是输出功率为80kW(109Ps)的前后电机。电池方面,新车搭载72.8kWh电池组,长续航版车型在CLTC工况下续航里程可达615km。
新汽车2.0时代背景下,新的市场格局带来了新的用车和造车需求。在电动化的浪潮下,前有新势力车企破空而出,后有传统品牌自我革新,电动汽车市场呈现出一片繁荣的景象。在这个时代的洪流中,广汽丰田也积极响应国家新能源发展政策和碳达峰、碳中和目标,加速布局HEV/PHEV/BEV全方位电动化产品,并在此基础上不断扩宽走深,bZ4X的上市,彻底打开了广汽丰田的纯电新时代。
